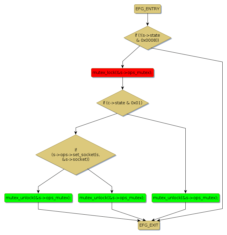
Instance Verification Kit (IVK)
mutex lock @ [12434+26+/linux-3.19-rc1/drivers/pcmcia/pcmcia_resource.c]
Instance Signature: ops_mutex
|
The Matching Pair Graph:
|
|
Function Name
|
Control Flow Graph (CFG)
|
Events Flow Graph (EFG)
|
Source Correspondence
|
|
pcmcia_enable_device
|
|
|
[12092+20+/linux-3.19-rc1/drivers/pcmcia/pcmcia_resource.c]
|